中国·yl23411(永利)集团官网-Officialwebsite

永利yl23411

  • 首页
  • 公司概况
  • 公司新闻
  • 团队队伍
    • 公司领导
    • 在职教师
  • 永利yl23411怎么注册
  • 永利yl23411怎么进入
    • 员工活动
  • 党务工作
    • 党建活动
  • 合作共建
  • 员工天地
  • 人才招聘
    • 本科招生
    • 研究生招生
    • 就业信息
  • 文件下载

通知公告

PROGRAM NAME

  • 公司概况
  • 公司新闻
  • 团队队伍
  • 永利yl23411怎么注册
  • 永利yl23411怎么进入
  • 党务工作
  • 合作共建
  • 员工天地
  • 人才招聘
  • 新闻动态
  • 通知公告
  • 文件下载

热点新闻

  • 2025-06-23

    永利yl234112025报考指南
  • 2020-08-18

    张军政副董事长到公司检查指导工作
  • 2019-11-13

    永利yl23411简介
  • 2021-11-22

    在职教师
  1. 首页
  2. 通知公告
  3. 正文
点击显示栏目
  • 公司概况
  • 公司新闻
  • 团队队伍
  • 永利yl23411怎么注册
  • 永利yl23411怎么进入
  • 党务工作
  • 合作共建
  • 员工天地
  • 人才招聘
  • 新闻动态
  • 通知公告
  • 文件下载

通知公告

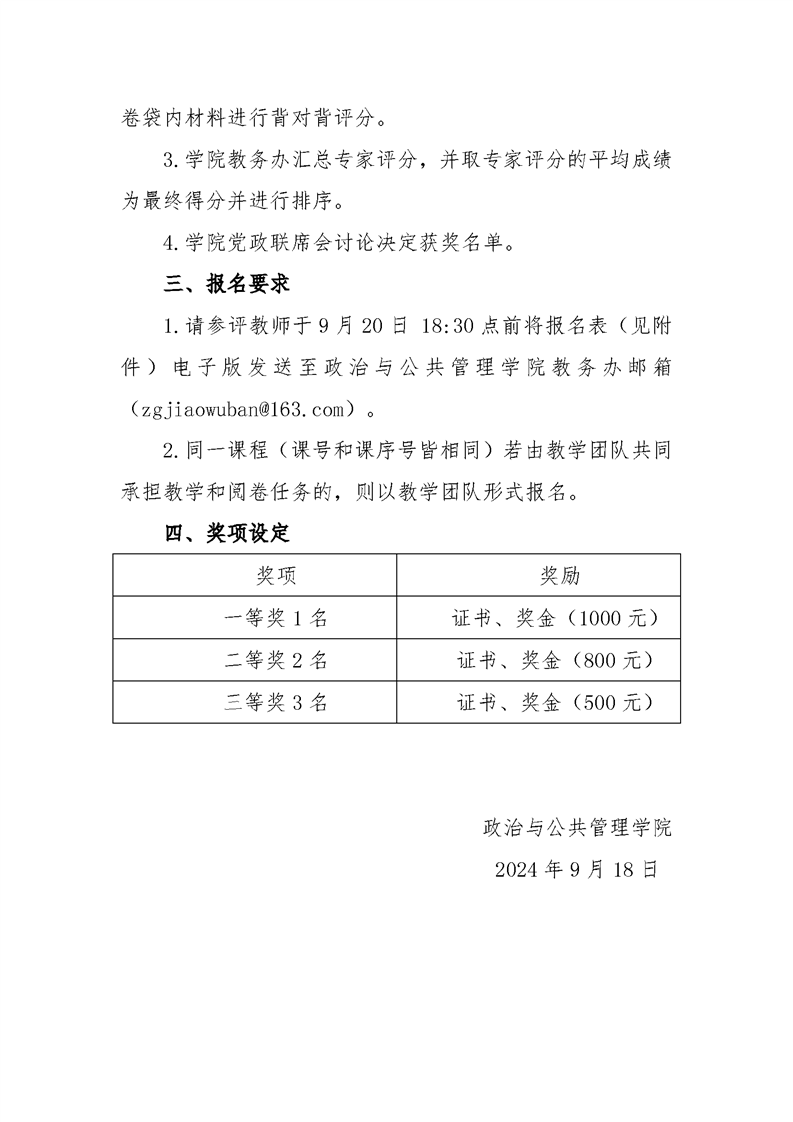
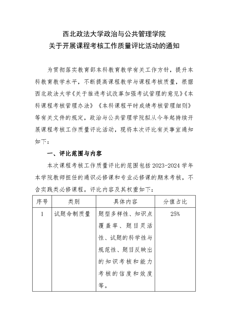
永利yl23411关于开展课程考核工作质量评比活动的通知

  • 来源:永利yl23411
  • 发布者:政管学院02
  • 浏览量:




上一篇:永利yl23411关于举办第三届“法润社区”主题大赛的通知

下一篇:永利yl234112022级本科生专业实习工作方案

友情链接:

COPYRIGHT © 中国·yl23411(永利)集团官网-Officialwebsite 版权所有  邮编:710122

地址:西安市长安区韦郭路中段620号  院办:029-88182767  教办:029-88182765

技术支持:网是科技